Evaluación en terapia: etapas, métodos y objetivos clave

La evaluación en terapia es un proceso crucial que va más allá de recoger información sobre el paciente; es la base sobre la cual se construye un tratamiento efectivo. Este proceso permite comprender las características individuales y los contextos específicos que pueden estar influyendo en el bienestar emocional y psicológico de la persona. Además, una evaluación adecuada puede hacer la diferencia entre una intervención que conduce a resultados positivos y una que potencialmente resulta ineficaz o contraproducente.
En este artículo, exploraremos las diferentes etapas de la evaluación en terapia, así como los métodos utilizados y los objetivos que se persiguen a través de este proceso. Es esencial entender que la evaluación no es solo un paso inicial, sino un componente continuo que proporciona información valiosa a lo largo del tratamiento. Desde la primera sesión hasta el seguimiento, cada etapa de la evaluación contribuye a una comprensión más completa del paciente y puede ajustar el enfoque terapéutico según sea necesario.
Etapas de la evaluación en terapia
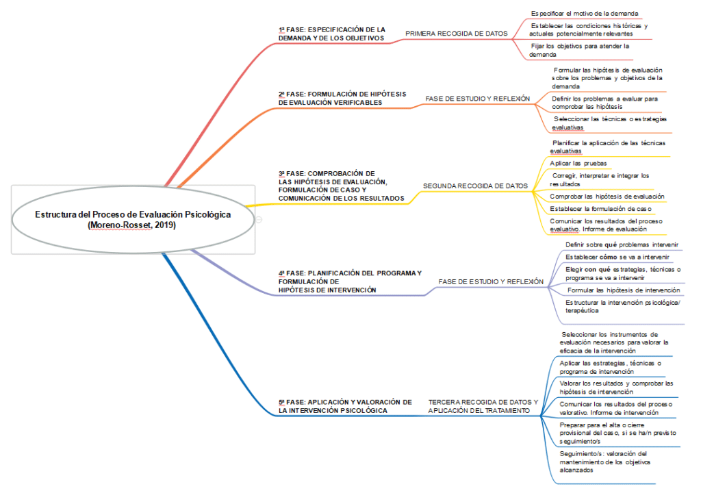
La evaluación en terapia generalmente se divide en varias etapas que ofrecen una estructura clara para el proceso. Estas etapas incluyen la recopilación de información, la formulación de diagnóstico, el establecimiento de un plan de tratamiento y la evaluación continua. Cada una de estas fases desempeña un papel crucial en la creación de un ambiente terapéutico seguro y efectivo.
La primera etapa, la recopilación de información, implica diversas entrevistas y cuestionarios que el terapeuta utiliza para obtener datos sobre la historia personal y médica del paciente. Este paso no solo se centra en los síntomas presentados, sino también en el contexto social, los antecedentes familiares y las experiencias pasadas que pueden influir en la situación actual. A través de esta recopilación exhaustiva, se establece una base sólida sobre la cual se desarrollará el trabajo terapéutico.
La segunda etapa es la formulación de un diagnóstico. Aquí, el terapeuta utiliza la información recopilada para identificar posibles trastornos o problemas que puedan estar afectando la salud mental del paciente. Sin embargo, es importante recordar que el diagnóstico no debe ser un etiquetado rígido. En cambio, debe percibirse como una guía que permite al terapeuta entender mejor las luchas del paciente y adaptar el tratamiento adecuadamente.
La siguiente etapa involucra el establecimiento de un plan de tratamiento. Este plan se desarrolla en colaboración con el paciente, asegurando que sus necesidades y objetivos sean prioritarios. Durante esta fase, se definen las estrategias y enfoques a utilizar, sean estos cognitivos, conductuales, emocionales u otros. Este plan se revisa periódicamente, permitiendo ajustes que responden a la evolución del paciente.
Finalmente, la evaluación continua es esencial a lo largo de las sesiones terapéuticas. Esta fase implica la monitorización del progreso del paciente y la eficacia de las intervenciones utilizadas. Mediante herramientas de evaluación como escalas de medida y seguimiento de objetivos, el terapeuta puede visualizar el avance del paciente y realizar los ajustes necesarios en la terapia. Es un diálogo dinámico que fomenta la colaboración entre el terapeuta y el paciente.
Métodos de evaluación en terapia
Los métodos de evaluación en terapia son diversos y pueden variar según el enfoque terapéutico adoptado por el profesional. Sin embargo, la mayoría de las evaluaciones contemporáneas combinan varios métodos para proporcionar una visión integral del estado del paciente. Entre estos métodos se incluyen entrevistas clínicas, pruebas psicológicas, protocolos de observación y auto-informes.
Las entrevistas clínicas son fundamentales en el proceso de evaluación, ya que permiten al terapeuta interactuar directamente con el paciente. Estas entrevistas pueden ser estructuradas, semi-estructuradas o no estructuradas, dependiendo del enfoque del terapeuta. A través de preguntas abiertas y cerradas, se obtiene información valiosa sobre la historia del paciente, así como un entendimiento de su percepción y sentimientos respecto a su situación.
Por otro lado, las pruebas psicológicas pueden proporcionar un nivel adicional de información, especialmente en términos de capacidades cognitivas, características de la personalidad y áreas emocionales. Existen múltiples tipos de pruebas: algunas miden habilidades específicas, mientras que otras evalúan trastornos psicológicos. La clave está en integrar los resultados de estas pruebas con la información recopilada durante las entrevistas, para obtener un perfil más completo del paciente.
Los protocolos de observación son otro método utilizado en ciertos contextos terapéuticos, particularmente en terapia familiar o de pareja. En estos casos, el terapeuta puede observar interacciones en el entorno natural de los pacientes para identificar patrones de comportamiento, dinámicas relacionales y áreas de conflicto. Esta técnica es especialmente útil para comprender problemas que pueden no manifestarse adecuadamente en un ambiente de oficina.
El auto-informe es otra herramienta valiosa que permite obtener información directa del paciente. A menudo, se utilizan cuestionarios estandarizados que el paciente completa sobre sí mismo, lo que permite captar emociones, pensamientos y comportamientos desde su perspectiva. Esta voz del paciente es vital, ya que complementa la perspectiva del terapeuta y garantiza una comprensión más profunda de la situación en la que se encuentra.
Objetivos de la evaluación en terapia
Los objetivos de la evaluación en terapia son múltiples y se entrelazan a lo largo de todo el proceso terapéutico. Uno de los principales objetivos es la identificación de problemas subyacentes que afectan la salud mental del paciente. Sin un diagnóstico claro, es difícil establecer un plan de tratamiento efectivo. La evaluación busca descubrir no solo los síntomas visibles, sino sidoo los factores que los mantienen o exacerban.
Otro objetivo importante es establecer una relación de confianza entre el terapeuta y el paciente. A través de la evaluación, se crea un espacio seguro en el cual el paciente puede compartir sus experiencias y sentirse comprendido. Este sentido de conexión es fundamental para el éxito del tratamiento, ya que un paciente que se siente escuchado y validado es más propenso a comprometerse con el proceso terapéutico.
La evaluación también permite establecer metas claras y específicas para el tratamiento. Al comprender las expectativas del paciente y sus motivaciones, el terapeuta puede formular objetivos que sean relevantes y alcanzables. Esto no solo facilita el enfoque terapéutico, sino que también ayuda al paciente a sentirse más involucrado en su propio proceso de sanación.
A través de la evaluación continua, se busca también monitorizar el progreso en el tratamiento. Este objetivo permite tanto al terapeuta como al paciente reflexionar sobre lo que ha funcionado y lo que podría requerir ajustes. La evaluación no es un evento único, sino un proceso en evolución que puede cambiar conforme el paciente avanza en su terapia.
Conclusión
La evaluación en terapia es un proceso integral que se compone de múltiples etapas, métodos y objetivos clave. Desde la recopilación de información inicial hasta la evaluación continua del progreso, cada fase desempeña un papel fundamental en la intervención terapéutica. Comprender la importancia de esta evaluación nos permite apreciar el arte y la ciencia detrás del tratamiento psicológico. Cada paciente es único, lo que hace que un enfoque flexible y basado en la evaluación sea vital. La efectividad de la terapia se ve profundamente enriquecida por una evaluación cuidadosa y continua, lo cual no solo guía al terapeuta en su práctica, sino que también empodera al paciente en su camino hacia la sanación.

Deja una respuesta